Voltar ao portfólio

Apresentação de projeto

The website had a page for users to submit music tabs. This page was created in 1996, alongside the website, and was available only in the desktop version.


By 2023, the number of contributions hit an all-time low, and 60% of them contained errors or duplicate information, creating a constant workload for the admin team.


Looking for improvement opportunities and taking advantage of an ongoing refactor, we spotted the chance to revamp the page layout, structuring the process in stages for better adaptation to mobile flow. Up until then, it was not possible to contribute using mobile devices, even though mobile users represented 46% of the platform's total.


By making it easier to contribute via smartphones and tablets, we hoped to reverse the drop in submissions and enhance the user experience.

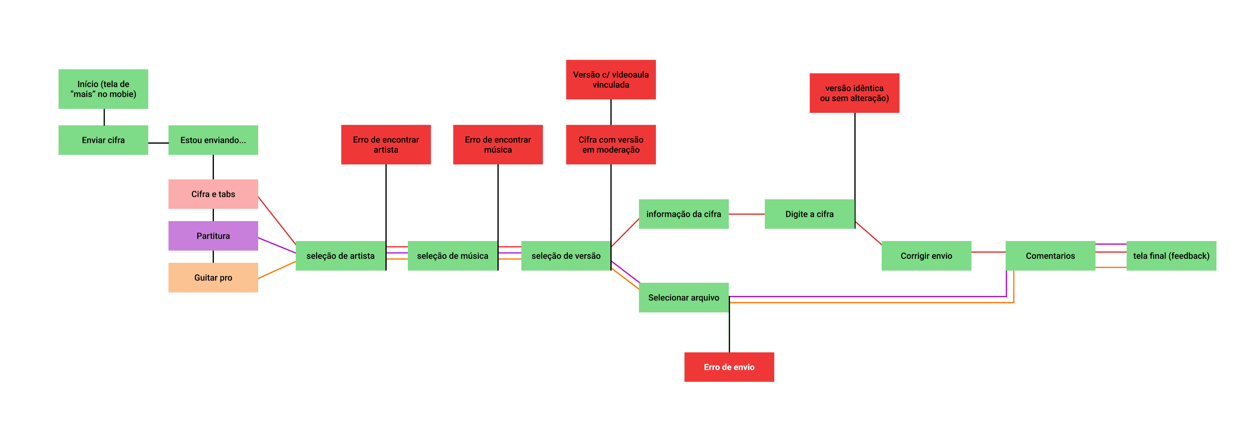
Beyond dividing into stages, we've put in place delightful mechanisms to spot and prevent possible errors, such as:

  • Letting you know when a version is already under review by our moderation team;

  • Blocking the submission of versions linked to video lessons;

  • Alerting you about identical or unchanged chords;

  • Displaying error messages for submission or connection failures;

  • Informing you when the file format isn't supported;

  • Minimizing the chances of adding artists or songs that already exist.


To achieve this, we've set up lovely measures to help prevent these problems or, at least, provide clear feedback to the user when they occur.


Beyond dividing into stages, we've put in place delightful mechanisms to spot and prevent possible errors, such as:

  • Letting you know when a version is already under review by our moderation team;

  • Blocking the submission of versions linked to video lessons;

  • Alerting you about identical or unchanged chords;

  • Displaying error messages for submission or connection failures;

  • Informing you when the file format isn't supported;

  • Minimizing the chances of adding artists or songs that already exist.


To achieve this, we've set up lovely measures to help prevent these problems or, at least, provide clear feedback to the user when they occur.


This experience has shown me in practice how combining a great user experience with process automation can directly impact the efficiency of a digital product. By implementing a more intuitive and responsive flow, along with validations that prevent errors and duplications, we managed to reduce the need for corrections to less than 2%, easing the load on the moderation team. Additionally, the redesign encouraged a 15% increase in contributions, with 13.9% of this growth coming from the mobile version, a group that previously didn't have access to this functionality. This project emphasized the importance of identifying critical points in the user journey and strategically acting to enhance both the experience and business outcomes, all while keeping a sprinkle of creativity!

This experience has shown me in practice how combining a great user experience with process automation can directly impact the efficiency of a digital product. By implementing a more intuitive and responsive flow, along with validations that prevent errors and duplications, we managed to reduce the need for corrections to less than 2%, easing the load on the moderation team. Additionally, the redesign encouraged a 15% increase in contributions, with 13.9% of this growth coming from the mobile version, a group that previously didn't have access to this functionality. This project emphasized the importance of identifying critical points in the user journey and strategically acting to enhance both the experience and business outcomes, all while keeping a sprinkle of creativity!

Exciting Enhancements and Responsiveness for Contributions

Exciting Enhancements and Responsiveness for Contributions

Older version:

Exciting New Version:

Wrap-Up

Creative Workspace

Mobile Fun

Create a free website with Framer, the website builder loved by startups, designers and agencies.